手机版
首页
考研资讯
招生资讯
调剂信息
院校政策
国家政策
备考指南
管理类联考
推免招生
初试复试
当前位置:
主页
>
初试复试
浙江大学2026年硕士研究生招生考试复试分数线
时间:2026-03-16
|
来源:网络
|
作者:小编
|
上一篇:南京大学2026年硕士研究生招生考试复试基本分数线
下一篇:天津大学2026年硕士研究生招生考试初试进入复试基本分数要求
热门导读
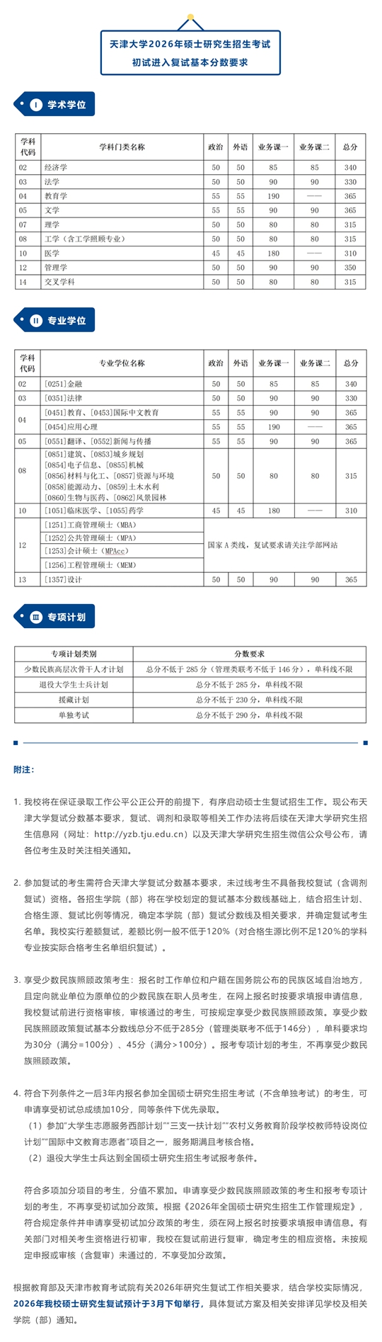
天津大学2026年硕士研究生招生考试初试
浙江大学2026年硕士研究生招生考试复试
南京大学2026年硕士研究生招生考试复试
南开大学2026年全国硕士研究生招生考试
西安交通大学2026年硕士研究生招生复试
天津大学2026年硕士研究生招生考试初试
浙江大学2026年硕士研究生招生考试复试
南京大学2026年硕士研究生招生考试复试
南开大学2026年全国硕士研究生招生考试
西安交通大学2026年硕士研究生招生复试
北京师范大学2026年硕士研究生招生学校
北京大学医学部2026年硕士研究生招生进
清华大学2026年硕士研究生招生复试基本
2026年哈尔滨工程大学考研算法设计与分
编辑推荐
重庆市2025年硕士研究生招生考试初试成
重庆市2025年硕士研究生招生考试初试成
青海师范大学2024年硕士研究生复试录取
浙江大学2023年硕士研究生复试分数线
云南财经大学2023年硕士研究生复试分数
长春理工大学2023年硕士研究生复试分数
最新资讯
天津大学2026年硕士研究生招生考试初试
浙江大学2026年硕士研究生招生考试复试
南京大学2026年硕士研究生招生考试复试
南开大学2026年全国硕士研究生招生考试
西安交通大学2026年硕士研究生招生复试
北京师范大学2026年硕士研究生招生学校
北京大学医学部2026年硕士研究生招生进
清华大学2026年硕士研究生招生复试基本
热点资讯
1.
天津大学2026年硕士研究生招生考试初试
2.
浙江大学2026年硕士研究生招生考试复试
3.
南京大学2026年硕士研究生招生考试复试
4.
南开大学2026年全国硕士研究生招生考试
5.
西安交通大学2026年硕士研究生招生复试
6.
北京师范大学2026年硕士研究生招生学校
7.
北京大学医学部2026年硕士研究生招生进
8.
清华大学2026年硕士研究生招生复试基本
9.
2026年哈尔滨工程大学考研算法设计与分
10.
2026年哈尔滨工程大学计算机科学与技术
友情链接:
中国研究生招生信息网
中国研究生调剂信息网
中国学位与研究生教育信息网
教育部
中国教育在线考研频道
考研在线—做考研人信赖的考研网站